替换
查找内容:
替换为:
全部替换
插入链接
链接网址:
链接显示标题:
请选择网址类型
点我插入链接
插入文件
文件名称:
文件显示标题:
请选择文件类型
点我插入文件
发现错误 发表观点

原文内容

反馈意见

提交 正在提交..... 反馈历史

复制下面的地址分享给好友

确定 正在提交.....
train

你好,

关闭
提交 重做 重新开始 关闭
跳转
  • 新建同级
  • 新建子级
  • 删除
  • 重命名
选择收藏夹
新建收藏夹
公开

取消 确定

1. 基本信息
姓名:
企业:
职位:
联系方式:
邮箱:
2. 请在此填写您的问题,我们将优先安排答疑
提交

报名成功!
课程观看链接如下:
请添加课程助理微信,获得更多信息:
确认
确定
取消 确认

识林

  • 知识
  • 视频
  • 社区
  • 政策法规
    • 国内药监
    • FDA
    • EU
    • PIC/S
    • WHO
    • ICH
    • 英国MHRA
    • 日本PMDA
    • 加拿大HC
    • 澳大利亚TGA
    • 新加坡HSA
    • 瑞士Swissmedic
    • 韩国MFDS
    • 沙特阿拉伯SFDA
    • 巴西ANVISA
  • 研发注册
    • 概览
    • 监管动态
    • 研究专题
  • 生产质量
    • 概览
    • 监管动态
    • 各国GMP
    • 中国GMP
    • 中国GMP指南(第二版)
    • GMP对比
    • 检查缺陷
    • 研究专题
  • 主题词库
  • 帮助中心
  • 关于识林
    • 识林介绍
    • 识林FAQs
    • 功能介绍
    • 团队诊断
    • 联系我们
  • 30天免登录

    忘记密码?

药品GMP指南(第2版)厂房设施设备分册的变化:编委访谈

首页 > 资讯 > 药品GMP指南(第2版)厂房设施设备分册的变化:编委访谈

页面比对返回原文件

出自识林

药品GMP指南(第2版)厂房设施设备分册的变化:编委访谈
GMP
页面比对返回原文件
笔记

2023-04-27

跳转到: 导航, 搜索

历经18个月,来自超过130家单位的500余位监管和产业专家完成了4500余页,近500万字的药品GMP指南(第2版)。受指南起草牵头单位--北京大学知识工程与监管科学实验室委托,我们对指南编写小组的专家开展了系列访谈,第四篇请到厂房设施设备分册组长尹放东、副组长郑金旺和编委介绍该分册的主要变化。

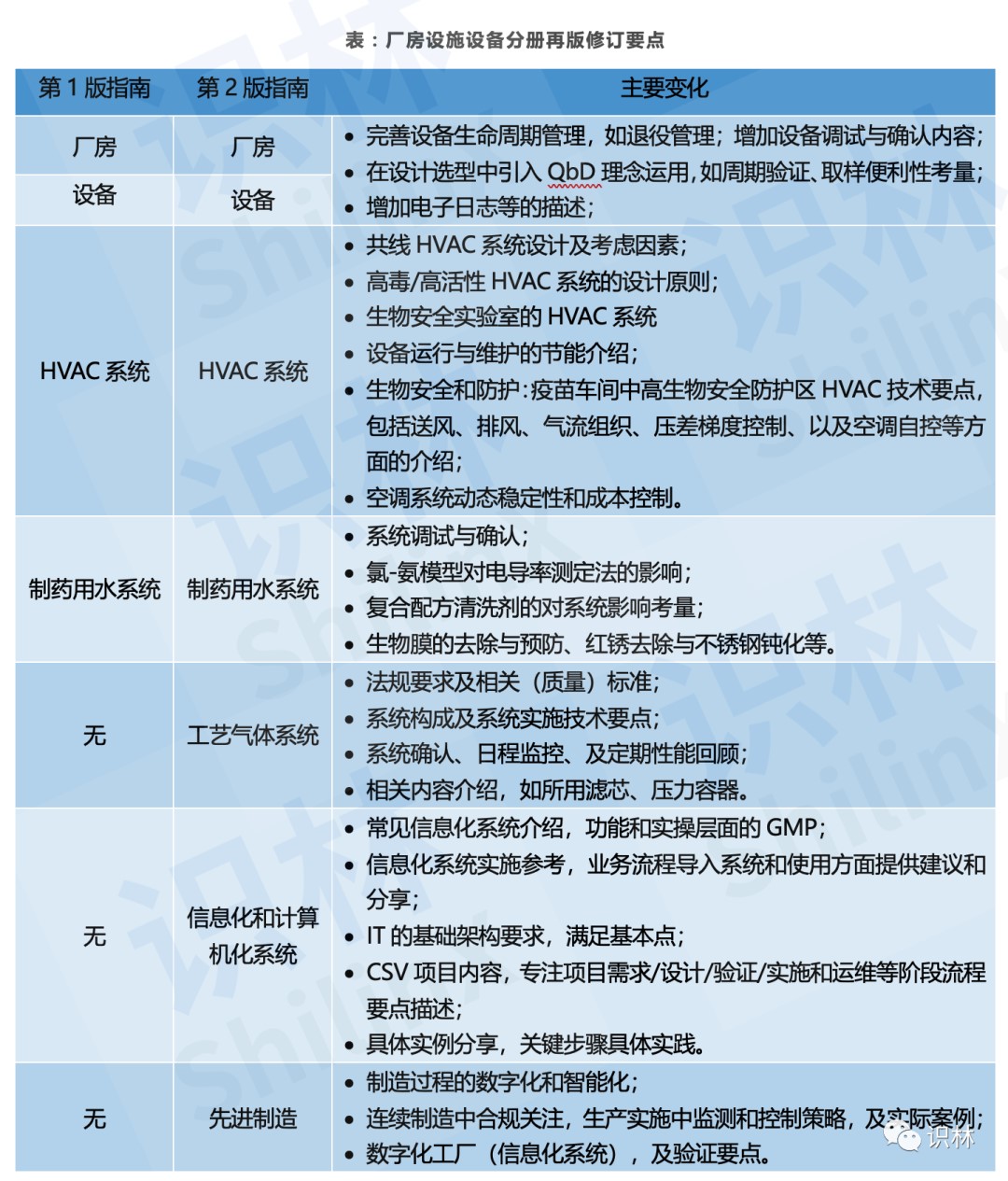
第一版指南是配合新版GMP的实施,旨在解决硬件改造和从头开始建质量体系和风险管理的两大难题。这次厂房设施设备分册的修订,更关注“硬”件“软”的部分,如,生命周期的管理、维护、数字化和信息化等,礼来(苏州)制造科学与技术总监尹放东博士介绍道,他在IPEM课程教育中多年负责工艺板块,他在授课时一再强调:对工艺和设备的理解,是风险评估和质量管理的基础。厂房设施设备等硬件,孤立谈合规或符合哪个监管机构的标准,是没有意义的,放在整个生产质量体系中、基于产品工艺和生命周期的管理能力,才是硬件的“软”实力。

如何将10多年来行业经验、法规更新、技术进步和良好实践体现在指南中,是再版修订的关键目标之一。分册副组长、东富龙副总裁郑金旺介绍说,指南由原来的四部分,扩展为七部分,新增了工艺气体系统、信息化和计算机化系统、先进制造三个部分,布局未来制药行业工艺和工程发展的方向,同时兼顾当前中国药企厂房设施设备方面的经验和痛点。

这就给编写小组提出了很高的要求,既要有乙方(供应商)专业背景,又要懂甲方(药企)实践需求,还要将监管要求、新产品新工艺的特点有机整合。包括华润江中、礼来、扬子江、默沙东、雅赛利、长春金赛、云顶新耀等新老国内外药企,和东富龙、中电四局、安捷伦、日立、创志等工程设备服务公司,共20余家单位共同完成初稿。尤其山东食品药品审评查验中心,带领由楚天、齐鲁、华海、科伦、科兴等单位组成的审稿团队,完成了横跨七个版块的多轮线上线下审稿。

别的分册都可以同一拨专家从早审到晚,厂房设施设备的审稿会,每个部分要换一大半人,因为专业跨度太大。识林知识平台研究员曹凤朝在谈到审稿会的经历时感慨道,甲方和乙方的矛盾在修订中也反复体现,供应商写的稿件,药企认为缺乏药品工艺、质量管理和监管合规的经验,药企修订的部分,供应商又认为没有把原理讲透。这也反映了中国制药行业当前发展的现状和短板。“过去十多年,各类展会、平台为药企和设备厂商提供了很好的商务沟通平台。”郑金旺补充道,未来中国制药工程设备的发展,更需要类似ISPE、PDA这样既懂业务,又懂中国药业的专业沟通平台来支持。

厂房设施设备:从研发到制药,这一步是关键

曾经厂房设施设备建设,经历了先建厂房,再想产品和工艺,最后各种改,各种不合适的脱节时代。当前国内创新药的发展,很多初创企业由科学家创始,商业化生产经验和能力不足,面临类似的问题,厂房设施设备分册的及时修订,对如何基于产品和法规开展低成本高效率、稳定灵活的商业化生产有重要指导意义。

同时,厂房设施与设备是实践性非常强的技术。在识别潜在问题、制定解决方案及实施工厂设施和设备管理的最佳实践方面是非常宝贵的。在设备管理方面,郑金旺指出:确保所有生产相关设备在其生命周期内均处于有效控制,设备活动都有据可查,便于追踪,最大程度降低药品生产过程发生的污染、交叉污染、混淆和差错,是当前制药企业设备管理始终追求的目标。如何建立科学的设备管理策略及流程,通过设备确认证明其符合产品工艺、质量控制的基本要求,其科学内涵、技术实践仍值得深入研究。在第一部分厂房设备,完善设备生命周期管理,如退役管理;增加设备调试与确认内容;在设计选型中引入QbD理念运用,如周期验证、取样便利性考量;增加电子日志等的描述。

监管与科学之间的统一在于这两种方法可以通过优化制造过程和管理体系,实现产品质量的保障。南京久诺杨晓林提到,医药工业洁净厂房设施的设计除了要满足 GMP 的相关规定之外,还应当符合国家的有关法规,执行现行有关的标准、规范,符合实用、安全、经济的要求,节约能源和保护环境。指南第三部分净化空调系统中,多产品共线生产下HVAC系统设计及考虑因素和空调系统动态稳定性及空调系统运行成本控制等讨论表面看超出了GMP的范畴,但实际却对持续有效的保证GMP合规有重要意义。GMP本质是制造业的良好实践,从工业角度看,成本、效率和质量才是硬道理,在这个层面探讨合规,才是实事求是和产业进步的体现。

助力制药工业4.0, 保障技术发展应用于药企实践的合规性

信息化和计算机化系统验证是本册指南修订中最难的部分,资深行业质量专家任民提到:这部分的稿件至少推倒重来了三次,第一次从单纯供应商立场向平衡药厂用户需求立场的转变,第二次从基础构架不包括云计算向包括云计算和供应商关注点内容转变;第三次从法规和案例关联性差向互相关联转变,最后形成的稿件,远远谈不上完美的指南,但从IT基础的底层构架开始,到不同系统与法规的关系,信息化系统管理的生命周期,再到计算机化系统验证的实操流程和案例,为行业提供了探讨和优化的逻辑体系和知识基础,也为企业采用新技术和新平台构建信息化和计算机化系统,为指南未来的持续迭代提供基础。

先进制造技术和理念尽管还没有广泛应用,但确是药品制造全球关注的高点。指南第七部分 先进制造,以中国制造2025,先进制造技术和理念在制药领域不断应用,ICH发布原料药与制剂的连续制造指南为背景;立足国内药品GMP及相关附录期望,参考FDA,EU,ICH等相关指南描述,结合实际经验介绍先进制造合规关注和技术进展,介绍制造过程的数字化和智能化;连续制造中合规关注,生产实施中监测和控制策略,以及实际案例;数字化工厂(信息化系统),以及验证要点。

总结

在即将结束专访时,尹放东博士特别提到:行业的发展与进步离不开科学家的研究和多团队、跨学科的交流与沟通。指南再版修订工作得益于跨领域的起草小组的努力,和来自监管、工业界、制药装备业的专家综合审稿。同时我们也看到了先进制造技术在制药业的应用。希望这种交流和沟通只是刚刚开始,在更广阔的领域能实现更深入、具体的互动与讨论,共同为制药工业长远发展贡献力量。

识林-柴胡

访谈集合列表:
8. 药品GMP指南(第2版)无菌制剂分册细胞治疗产品部分:编委专访
7. 药品GMP指南(第2版)原料药分册的变化:分册编委专访
6. 药品GMP指南(第2版)无菌制剂分册生物制品(单抗)的变化:编委专访
5. 药品GMP指南(第2版)口服固体制剂与非无菌吸入制剂分册的变化:编委访谈
4. 药品GMP指南(第2版)厂房设施设备分册的变化:编委访谈
3. 药品GMP指南(第2版)无菌制剂分册的变化:分册组长张华及编委专访
2. 药品GMP指南(第2版)质量控制实验室与物料系统分册的变化:编委访谈
1. 药品GMP指南(第2版)质量管理体系分册的变化:分册组长张燕专访

识林®版权所有,未经许可不得转载。

岗位必读建议:

  • 研发(R&D):理解连续制造的科学方法和监管考虑,以指导新药开发过程。
  • 生产(Production):掌握连续制造的操作、控制策略和生命周期管理。
  • 质量保证(QA):确保连续制造流程遵循监管要求,并进行有效的过程验证。
  • 注册(Regulatory Affairs):熟悉监管考虑,准备和提交符合ICH Q13要求的文件。

工作建议:

  • 研发(R&D):在新药开发中考虑连续制造的优势,如提高效率和质量一致性。
  • 生产(Production):设计和实施控制策略,确保连续制造过程的稳定性和产品质量。
  • 质量保证(QA):监督连续制造流程,确保符合ICH Q13和GMP要求。
  • 注册(Regulatory Affairs):准备注册文件,包括CTD中的CM特定信息。

文件适用范围:
本文适用于化学药品和治疗蛋白的原料药与制剂的连续制造(CM),包括新药、仿制药、生物类似药等。适用于采用连续制造技术的企业,包括Biotech、大型药企、跨国药企等。由ICH发布,适用于全球药品监管机构。

文件要点总结:

  1. 连续制造概念:介绍了连续制造的不同模式和批次定义,强调了ICH Q7批次定义在CM中的适用性。
  2. 科学方法:详细讨论了控制策略、过程动态、物料特性和控制、设备设计和系统集成、过程监测和控制、物料可追溯性和分流、过程模型等关键科学方法。
  3. 监管考虑:提供了关于制造过程描述、控制策略、批次描述和大小、过程模型、稳定性、批处理转换为CM、过程验证、药品质量体系、生命周期管理、CTD中的CM特定信息提交等监管方面的指导。
  4. 生命周期管理:ICH Q12的原则和方法适用于CM的生命周期管理。
  5. 技术附件:提供了针对化学实体原料药、化学药品、治疗蛋白以及集成的原料药和制剂连续制造的具体考虑和技术指南。

以上仅为部分要点,请阅读原文,深入理解监管要求。

岗位必读建议:

  • QA:全面掌握无菌制剂、口服固体制剂、原料药、物料系统、厂房设备、HVAC系统和水系统的GMP要求。
  • 生产:重点关注无菌制剂、口服固体制剂和原料药的生产管理部分。
  • 研发:关注无菌制剂、口服固体制剂和原料药的质量风险管理及验证部分。
  • 质量控制:深入理解质量控制实验室的检验流程和质量标准建立。

文件适用范围:
本文适用于中国境内的无菌制剂、口服固体制剂、原料药的生产,适用于大型药企、Biotech、CRO和CDMO等各类企业。涵盖化学药、生物制品、中药等药品类型,包括创新药、仿制药、原料药等注册分类。

文件要点总结:

  1. 质量风险管理:强调了在无菌制剂、口服固体制剂和原料药生产过程中,对质量风险的识别、评估和控制的重要性。
  2. 生产管理:明确了生产过程中的关键控制点,包括无菌操作、环境监控和生产过程控制。
  3. 物料系统管理:规定了物料的接收、储存、标识、发放及不合格品管理的详细要求。
  4. 厂房与设施:强调了厂房设计、设备和HVAC系统对保证产品质量的重要性。
  5. 质量控制实验室:提出了实验室管理、检验流程、分析方法验证和原始数据管理的严格标准。

以上仅为部分要点,请阅读原文,深入理解监管要求。

必读岗位及工作建议:

  • QA:负责确保质量管理体系的实施和监督,建议定期审查和更新质量管理体系文件。
  • 生产:确保生产过程符合质量管理体系要求,建议参与设备和工艺管理的持续改进。
  • 研发:在产品设计和开发阶段考虑质量管理体系要求,建议与QA紧密合作以确保合规性。

适用范围:
本文适用于涉及化学药、生物制品、疫苗和中药等药品类型的企业,包括创新药、仿制药、生物类似药和原料药等注册分类。适用于不同规模的企业,如Biotech、大型药企、跨国药企、CRO和CDMO等,由相关药品监管机构发布。

文件要点总结:

  • 质量管理体系概述:明确了质量管理体系的发展、基本概念及其相互关系,强调了高层管理者在质量方针、目标和计划制定中的关键作用。
  • 产品质量实现要素:涵盖了机构与人员、厂房设施、设备、物料与产品、工艺管理等关键要素,特别指出了人员培训和设备生命周期管理的重要性。
  • 质量保证要素:包括变更管理、偏差管理、产品质量回顾、投诉和召回管理,强调了CAPA系统在持续改进中的作用。
  • 质量风险管理:介绍了质量风险管理的职责、模式图、流程和步骤,以及在企业和管理机构中的应用。
  • 质量管理系统文件:规定了文件体系结构、生命周期和种类,强调了文件管理在确保质量管理体系有效运行中的重要性。

以上仅为部分要点,请阅读原文,深入理解监管要求。

取自“https://login.shilinx.com/wiki/index.php?title=%E8%8D%AF%E5%93%81GMP%E6%8C%87%E5%8D%97%EF%BC%88%E7%AC%AC2%E7%89%88%EF%BC%89%E5%8E%82%E6%88%BF%E8%AE%BE%E6%96%BD%E8%AE%BE%E5%A4%87%E5%88%86%E5%86%8C%E7%9A%84%E5%8F%98%E5%8C%96%EF%BC%9A%E7%BC%96%E5%A7%94%E8%AE%BF%E8%B0%88”
上一页: WHO_第四次就印度产受污染止咳糖浆发布产品警示报告
下一页: FDA_加速批准渤健肌萎缩侧索硬化症(ALS)新药,基于新替代终点
相关内容
相关新闻
  • 药品GMP指南(第2版)无菌制剂...
  • 药品GMP指南(第2版)口服固体...
  • FDA 发布仿制药场地设施准备...
  • 药品GMP指南(第2版)无菌制剂...
  • 药品GMP指南(第2版)无菌制剂...
热点新闻
  • FDA 发483回复指南:从内容,...
  • 【直播】26年3月全球法规月报...
  • 【主题词】人工智能,贝叶斯方...
  • 【轻松一刻】今天,你养龙虾了...
  • 国际药政每周概要:FDA 力推...

 反馈意见

Copyright ©2011-2026 shilinx.com All Rights Reserved.
识林网站版权所有 京ICP备12018650号-2 (京)网药械信息备字(2022)第00078号
请登录APP查看
打开APP