替换
查找内容:
替换为:
全部替换
插入链接
链接网址:
链接显示标题:
请选择网址类型
点我插入链接
插入文件
文件名称:
文件显示标题:
请选择文件类型
点我插入文件
发现错误 发表观点

原文内容

反馈意见

提交 正在提交..... 反馈历史

复制下面的地址分享给好友

确定 正在提交.....
train

你好,

关闭
提交 重做 重新开始 关闭
跳转
  • 新建同级
  • 新建子级
  • 删除
  • 重命名
选择收藏夹
新建收藏夹
公开

取消 确定

1. 基本信息
姓名:
企业:
职位:
联系方式:
邮箱:
2. 请在此填写您的问题,我们将优先安排答疑
提交

报名成功!
课程观看链接如下:
请添加课程助理微信,获得更多信息:
确认
确定
取消 确认

识林

  • 知识
  • 视频
  • 社区
  • 政策法规
    • 国内药监
    • FDA
    • EU
    • PIC/S
    • WHO
    • ICH
    • 英国MHRA
    • 日本PMDA
    • 加拿大HC
    • 澳大利亚TGA
    • 新加坡HSA
    • 瑞士Swissmedic
    • 韩国MFDS
    • 沙特阿拉伯SFDA
    • 巴西ANVISA
  • 研发注册
    • 概览
    • 监管动态
    • 研究专题
  • 生产质量
    • 概览
    • 监管动态
    • 各国GMP
    • 中国GMP
    • 中国GMP指南(第二版)
    • GMP对比
    • 检查缺陷
    • 研究专题
  • 主题词库
  • 帮助中心
  • 关于识林
    • 识林介绍
    • 识林FAQs
    • 功能介绍
    • 团队诊断
    • 联系我们
  • 30天免登录

    忘记密码?

敲低髓样抑制细胞GCN2可解除肿瘤微环境中的免疫抑制作用

首页 > 资讯 > 敲低髓样抑制细胞GCN2可解除肿瘤微环境中的免疫抑制作用

页面比对

出自识林

敲低髓样抑制细胞GCN2可解除肿瘤微环境中的免疫抑制作用
免疫抑制
页面比对
笔记

2020-01-21

跳转到: 导航, 搜索

肿瘤微环境(Tumor microenvironment, TME)中的癌细胞、T细胞和髓样细胞之间的相互作用是肿瘤发展的关键因素,一般认为,CD8+ T细胞的浸润可抑制肿瘤发展,而髓样抑制细胞(myeloid-derived suppressor cells,MDSCs)和肿瘤相关巨噬细胞(tumor-associated macrophage,TAMs)则通过产生大量Arg-1消耗细胞外的L-精氨酸,进而激活T细胞内的一般性调控阻遏蛋白激酶 2 (general control nonderepressible 2,GCN2)抑制T细胞增殖。

显然,GCN2对T细胞的作用十分显著,但在TME的其他浸润细胞中,GCN2可发挥什么样的作用呢?

12月13日,Tracy L. McGaha 领导的研究团队对这一问题进行了深入探究。

由于MDSCs是TME中抑制机体免疫功能的罪魁祸首,研究人员首先敲除B6小鼠的髓系GCN2基因,在黑色素瘤的体内模型中验证GCN2的作用。结果表明,髓系GCN2功能的丧失明显限制了肿瘤的生长。利用时间飞行质谱流式细胞技术(time-of-flight mass cytometry,CyTOF)进一步分析GCN2 KO小鼠的B16瘤体,发现CD8+ T细胞在TME中的浸润增加,T细胞表面衰竭标志物(PD-1、LAG3、TIM3、TIGIT)表达降低。

GCN2缺失减缓肿瘤生长,抑制T细胞耗竭
GCN2改变TAMs和MDSCs的基因表达模式

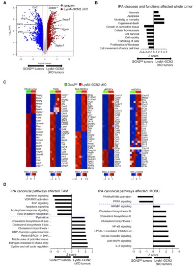
通过瘤体的转录组分析(transcriptome analysis)以及疾病和功能通路分析(ingenuity pathway analysis, IPA),证实GCN2的缺失使TME中的TAMs和MDSCs基因表达模式由免疫抑制向促炎方向转变,使CD8+ T细胞的浸润增加、效应增强,同时使肿瘤细胞向死亡方向转变。

为进一步探究GCN2的作用,研究团队又进行了一系列体外实验,证实GCN2的缺失导致具有免疫抑制功能的替代激活表型巨噬细胞的极化减弱,MDSCs效应因子(arg1)的表达降低、精氨酸酶的活性和C/EBPβ表达降低,进而使得T细胞对肿瘤的杀伤作用大大提高。以上结果表明,GCN2对于MDSCs和TAMs免疫抑制功能的发挥至关重要。

众所周知,激活转录因子4(activating transcription factor 4,ATF4)是GCN2通路上的一个重要靶点。团队通过机制研究发现,GCN2正是通过促进转录因子CREB-2/ATF4的翻译来调节MDSCs和TAMs的代谢和蛋白表达,进而维持其免疫抑制功能,如果利用小干扰RNA靶向降低Atf4可使肿瘤的体积和重量明显减小。

GCN2相关信号通路示意图
GCN2活性与人黑色素肿瘤的预后和抗肿瘤效果呈负相关

接下来,研究团队从健康人的血液中分离出巨噬细胞,利用小干扰RNA靶向敲低GCN2 或ATF4,发现在人源巨噬细胞中的实验结果与小鼠模型相似。在此基础上,研究人员又利用皮肤黑色素瘤患者的肿瘤细胞进行验证,结果表明在人黑色素瘤中,GCN2的活性可能是抗肿瘤免疫效果和患者生存率的负相关指标。

作者:识林-柠
识林®版权所有,未经许可不得转载。如需使用请联系 admin@shilinx.com 。

参考资料
[1] Marie J. Halaby. et al. GCN2 drives macrophage and MDSC function and immunosuppression in the tumor microenvironment. Sci. Immunol. 4, eaax8189 (2019).
[2] Vinit Kumar et al. The nature of myeloid-derivedsuppressor cells in the tumor microenvironment. Trends Immunol. 2016 March ;37(3): 208–220.

取自“https://login.shilinx.com/wiki/index.php?title=%E6%95%B2%E4%BD%8E%E9%AB%93%E6%A0%B7%E6%8A%91%E5%88%B6%E7%BB%86%E8%83%9EGCN2%E5%8F%AF%E8%A7%A3%E9%99%A4%E8%82%BF%E7%98%A4%E5%BE%AE%E7%8E%AF%E5%A2%83%E4%B8%AD%E7%9A%84%E5%85%8D%E7%96%AB%E6%8A%91%E5%88%B6%E4%BD%9C%E7%94%A8”
上一页: FDA批准Tepezza治疗甲状腺眼病
下一页: Keytruda_新增膀胱癌适应症人群
相关内容
相关新闻
  • 欧洲监管和企业专家联合发文讨...
  • 服用二甲双胍后的体重降低可能...
  • 最新研究估算药物开发成本约为...
  • 支持 FDA 药品批准所需关键...
  • 英国医学杂志刊文:多数新药无...
热点新闻
  • FDA 发483回复指南:从内容,...
  • 【直播】26年3月全球法规月报...
  • 【主题词】人工智能,贝叶斯方...
  • 【轻松一刻】今天,你养龙虾了...
  • 国际药政每周概要:FDA 力推...

 反馈意见

Copyright ©2011-2026 shilinx.com All Rights Reserved.
识林网站版权所有 京ICP备12018650号-2 (京)网药械信息备字(2022)第00078号
请登录APP查看
打开APP